Технология получения виски: 8 этапов
Процесс изготовления виски, независимо от региона производства, состоит из восьми этапов.
По этой схеме виски делают в Ирландии, Шотландии, США, Канаде, Японии и других странах.
известные марки виски
Приготовление солода для виски
Ячмень (рожь, пшеницу, кукурузу) очищают от мусора и неликвида, просушивают.
Зерно заливают водой, укладывают тонким слоем до появления ростков. Спустя 7–10 суток переходят к следующему этапу.
Если зерно не проходит стадию соложения, то полученный из него виски будет называться зерновым (grain). В чистом виде его практически не продают, а используют для создания купажей.
Сушка солода для виски
Сушат солод по-своему в разных местностях. В Японии и Шотландии для этих целей используют дым от горящего торфа, древесного угля и стружек бука.
В результате получается так называемое «копченое зерно». Оно сообщает готовой продукции дымно-торфяной характер с нотами йода.
Примечательно, что японцы в стремлении приблизиться к эталону закупают торф у шотландцев.
В Ирландии и остальных странах сушку осуществляют без использования дыма. Исключение – «Cooley Distillery».
Получение сусла для виски
Просушенный солод измельчают до состояния муки грубого помола (grist), соединяют с горячей водой и дают настояться в течение 8–12 ч, регулярно помешивая.
Таким образом получают солодовое сусло, представляющее собой сладковатую светло-белую кашицу с сильным зерновым ароматом (wort). После того, как мука как следует растворится, смесь охлаждают.
Брожение будущего виски
Для активации брожения в сусло вносят специально культивированные штаммы чистых дрожжей, хорошо перемешивают массу до их равномерного распределения и отправляют смесь в бродильные резервуары.
Ферментация длится в среднем 2–3 суток при постоянной температуре 35–37 °C.
В результате получают слабоалкогольную брагу (wash) – напиток, напоминающий пиво с крепостью около 5%.
Дистилляция виски
Брагу дистиллируют дважды (или трижды) в перегонных аппаратах из меди (pot still), по форме схожих с ретортами.
Медь для изготовления кубов и змеевиков используют не случайно:
Материал обладает отличной ковкостью, что позволяет сделать из него оборудование любой формы.
Характеризуется высокой теплопроводностью, что обеспечивает ускоренный нагрев перегонных емкостей (а значит снижение затрат) и быстрое их остывание, необходимое для качественной конденсации.
Если для дистилляции применяют открытый огонь, равномерное распределение тепла имеет особое значение: оно предотвращает пригорание частиц браги (дрожжевого осадка, комков солодовой муки).
Положительно влияет на качество итогового продукта.
Ионы меди эффективно связывают серу, которая при взаимодействии со спиртами при высоких температурах может образовывать дурно пахнущие органические соединения (меркаптаны).
По этой же причине при производстве крепкого спиртного (коньяка, текилы) запрещена сульфитация исходного сырья.

Во время перегонки в медных сосудах, в отличие от дистилляции в оловянных или стальных кубах, образуется много ароматических соединений, необходимых для качественного напитка: альдегидов, сложных эфиров, фурфурола, соединений фуранового ряда.
Кроме того, активнее проходит ряд комплексных реакций (дегидратация пентоз, полимеризация сахаров, меланинобразование и т. д.), результатом которых является появление у напитка темно-янтарного оттенка и целого спектра ароматов: ореховых, ванильных, шоколадных, карамельных, пряных.
После дистилляции в первой емкости (wash still) объемом 700–2300 дал получают жидкость, называемую «слабым вином» (low wines). Ее крепость: 25–30%.
Перегонка во втором аппарате (spirits still) объемом 600–2100 дал после отделения «голов» и «хвостов» дает виски с крепостью до 70%.
Начальную и конечную фракции сливают в «low wines» и вновь отправляют на дистилляцию.
Конструкция перегонных кубов существенно влияет на вкус продукции.
В каждой винокурне аппараты делают по своей схеме с соблюдением определенной формы и объема.
Считается, что чем выше и уже емкость, тем более легкий и тонкий виски в ней получается.
При замене оборудования стараются воспроизвести точную форму износившихся кубов, вплоть до копирования малейших вмятин и выпуклостей, чтобы не «потерять» вкус производимого напитка.
Главная нагрузка во время перегонки приходится на верхний участок аппарата («лебединую шею») и змеевик, которые больше контактируют с горячим паром.
По возможности замену стараются произвести частично, не демонтируя куб полностью, а обновляя истончившиеся сегменты. Обнаруживают проблемные зоны с помощью ультразвука.
Помимо классических «pot still» для перегонки используют аппараты непрерывной дистилляции («coffey still» или «patent still»), изобретенные в 1831 году ирландцем Аэнеасом Коффи. Такие конструкции в 15–20 раз ускоряют процесс, но применяются преимущественно для получения легких зерновых спиртов, входящих в состав купажей (blended whisky).
Виски, полученный при двойной (или тройной) дистилляции, разводят родниковой водой до крепости 50–63,5% и переходят к следующему этапу.
Выдержка виски
Выдерживают дистилляты в дубовых бочках как минимум 3 года. Самыми лучшими считаются емкости, в которых ранее хранился херес. Повторное использование бочек, используемых для импорта испанского вина, опробовали в XVIII веке с целью экономии. Эксперимент оказался удачным и вошел в технологию.
Сегодня выдержка в хересных емкостях свидетельствует о высоком качестве виски. Из-за нехватки таких сосудов применяют американские бочки из белого дуба, в которых раньше хранился бурбон.
Альтернативным вариантом является обработка свежих емкостей дешевым хересом.
Взаимодействие с древесиной обеспечивает виски характерные свойства: делает его темнее, мягче, придает дополнительные акценты букету.
Содержащиеся в дубе танины, лингины, ванилин и древесные сахара, образованные при обжиге бочки, сообщают дистиллятам сладковатый привкус и аромат.
Спирты, альдегиды и эфиры, входящие в состав виски, проникают через поры древесины, окисляются и образуют сложные соединения.
Часть дистиллята, испаряющаяся во время выдержки через поры дуба, получила поэтичное название – «доля ангелов» («angel’s share», «la part des anges»). Подобный процесс наблюдается не только при созревании виски, но и других спиртных напитков: коньяков, ромов, арманьяков, вин.
Количество ежегодных «божественных потерь» зависит от влажности и температуры определенной местности и находится в пределах 1,5–7%. На основе эти данных были определены рекомендуемые сроки выдержки разного алкоголя в конкретном климате.
В жарких странах напитки редко зреют в бочках более 10 лет из-за огромных потерь продукта.
В каждой местности традиции выдержки виски свои:
В Америке спирты созревают исключительно в новых емкостях.
В Ирландии и Шотландии дистиллят стареет только в использованных бочках (из-под бурбона, хереса или портвейна).

Отличаются сосуды по размерам и формам. В шотландском винокурении есть 6 категорий бочек:
Butt – вмещают до 110 галлонов (примерно 500 л)
Puncheon – объем тот же, что у «butt», но сама бочка более низкая и широкая
Hogshead – вместимость: около 56 галлонов (250 л)
Barrel – объемом до 40 галлонов (около 180 л)
Quarter – вмещает до 30 галлонов (127–160 л)
Octave – самый мелкий бочонок, рассчитанный на 10 галлонов (45–68 л)
Высоко ценятся испанские емкости из Опорто. Бочкам из-под местного портвейна свойственная вытянутая форма, с виду напоминающая сигару.
Купажирование виски
Для создания купажных напитков (блендов) отдельно смешивают 15–50 сортов солодовых и 3–4 вида зерновых спиртов разного возраста.
Некоторые рецепты купажей имеют многовековую историю, другие – относятся к современным разработкам, созданным на основе старинных технологий или «с нуля» в соответствии с запросами рынка.
Цель купажирования – в получении продукта установленного качества через соединение лучших характеристик разных сортов виски в одном напитке.
Первый бленд, признанный массами, был составлен в 1853 году Эндрю Ашером. Это был «Old Vatted Glenlivet».
Мастеру купажирования в процессе смешения разных сортов односолодового и зернового виски, приходится решать сразу две задачи: создавать неповторимый вкус, свойственный определенной марке, и на протяжении многих лет следить за его постоянством.
Каждый отобранный для бленда спирт необходимо дегустировать не только после дистилляции, но и в процессе созревания.
Для получения купажей используют 2 метода:
Разные сорта солодовых и зерновых спиртов соединяют в специальных емкостях (эгализаторах), где выдерживают на протяжении 1 суток.
Затем смесь переливают в бочки, в которых она проводит несколько недель перед бутилированием. Так делают дешевый виски.Отбирают несколько сортов односолодового виски, в эгализаторах соединяют его с зерновыми спиртами. Для улучшения свойств купажа производят «женитьбу» («свадьбу») компонентов: выдерживают смесь в дубе на протяжении 6–8 месяцев. Так получают дорогой виски превосходного качества.
Если на этикетке купажированного напитка указан срок выдержки, он относится к самому молодому спирту, входящему в состав бленда. Виски, в котором значительна доля старых односолодовых компонентов (single malt), помечают словом «de luxe».
Розлив виски
Прежде чем приступить к розливу, виски прогоняют через мембранные или целлюлозные фильтры при температуре 2–10 °C. По необходимости напиток разбавляют родниковой водой до нужного параметра крепости.
коктейли с виски
Актуальность: 05.05.2019
Метки: Виски и бурбон
Как делают виски — Страница Виртуальных Путешественников — ЖЖ
Меня пригласили поучаствовать в пресс-туре в страну виски.
Ирландского виски. 3 дня стояла пасмурная погода. Но тем лучше я смог сосредоточиться на созерцании процесса изготовления и вкушения его плодов. А так как я виски очень люблю и всячески уважаю, то все увиденное и прочувствованное собственным обонянием и вкусом старался запечатлеть на фото.
Вискокурня, где я побывал, называется Bushmills по названию деревни, в которой она находится. Кстати, в 2 километрах от нее находится знаменитая Тропа Великанов…
Дабы не изобретать велосипед и не рассказывать о технологиях производства, о которых уже и так говорено достаточно, приведу выдержку из Википедии. Производственный процесс состоит из следующих основных стадий:
1. Приготовление ячменного солода, или соложение ячменя. Ячмень тщательно перебирают, очищают и сушат. Затем его замачивают и рассыпают слоем в 5—7 см на полу солодовни для прорастания в течение 7—10 дней. Пророщенное зерно (солод) поступает на сушку. Если зерно не пророщено, то полученный виски называется зерновым (grain).
В чистом виде он в продажу почти не поступает, а применяется для купажа.
2. Сушка солода. В Шотландии солод сушат горячим дымом от сгорания торфа, древесного угля и буковых стружек, получая таким образом «копчёное зерно». В результате готовый продукт имеет характерный дымный йодисто-торфяной аромат, отличающий шотландский виски от всех прочих. В Ирландии дым для сушки солода не используется.
3. Получение сусла. Солод размельчают, получая муку (grist), смешивают с горячей водой и выдерживают 8—12 часов, в результате чего получается сладкая жидкость (wort).
4. Брожение (ферментация). К охлаждённому суслу добавляют дрожжи, и в течение двух суток производится брожение при температуре 35—37 °C. В результате брожения получается слабый спиртной напиток, похожий на пиво (wash) крепостью около 5 %. Третья и четвёртая стадии характерны для производства многих спиртных напитков и для виски не специфичны.
5. Перегонка. Брагу перегоняют два (иногда три) раза в медных перегонных аппаратах (pot still), имеющих форму реторты.
В результате дистилляции в первом аппарате (wash still) объёмом 7—23 тыс. литров получается жидкость крепостью 25—30 %, носящая имя «слабого вина» (low wines). Она поступает во второй аппарат (spirits still), имеющий объём 6—21 тыс. литров, и дистиллируется ещё один раз. Продуктом второй перегонки является виски крепостью до 70 %. Во время второй перегонки отделяют «голову» и «хвост», то есть те части дистиллята, которые выходят из аппарата в начале и в конце процесса перегонки, а отбирают только среднюю фракцию. Оставшиеся «голову» и «хвост» добавляют в low wines и опять направляют на перегонку. Форма перегонных аппаратов сильно влияет на окончательный вкус виски. Каждая вискокурня имеет pot stills собственной формы и ёмкости. Считается, что высокие и узкие перегонные аппараты дают виски более лёгкий и тонкий, чем маленькие и широкие. Когда заменяют старые аппараты, то новые изготавливают, точно воспроизводя форму старых, вплоть до дефектов (выпуклостей и вмятин), чтобы сохранить вкус изготавливаемого виски.
Полученный спирт разбавляют водой до крепости 50–63,5 % об.
6. Выдержка. Производится в дубовых бочках. Наиболее подходящими считаются испанские бочки из-под хереса. Этот элемент технологии появился в XVIII в. с целью повторного использования бочек, в которых из Испании импортировалось вино, и оказался чрезвычайно удачным. Если виски выдерживается только в подобных бочках, то производитель сообщает об этом как о дополнительном свидетельстве высокого качества напитка. Поскольку таких бочек не хватает, применяют бочки из американского белого дуба, ранее содержавшие бурбон или специально обработанные дешёвым хересом. Именно на стадии бочковой выдержки виски приобретает характерные цветовые и вкусоароматические свойства: он темнеет, становится мягче, получает дополнительный аромат.
7. Купажирование. Для получения смешанных виски (Blended whisky) смешивают по отдельности различные сорта солодовых (от 15 до 50 сортов) и зерновых (3—4 сорта grain whisky) виски различных сроков выдержки (не менее 3 лет).
Затем их соединяют и выдерживают ещё несколько месяцев. Некоторым рецептам уже сотни лет, но производители разрабатывают новые или видоизменяют старые в соответствии с требованиями рынка. Смысл купажирования состоит в использовании дешёвых зерновых виски, получении продукта стандартного качества и соединении лучших свойств различных сортов солодовых виски в одном готовом напитке. Первый смешанный виски, получивший широкое распространение, Old Vatted Glenlivet, был разработан Эндрю Ашером (Andrew Usher) в 1853 г. Производство смешанных виски в Великобритании регулируется законом с 1860 г. На мастере купажирования лежит сложная задача смешения сортов солодового и зернового виски таким образом, чтобы не только создать уникальный бленд, но и поддерживать из года в год его постоянство. Каждое отобранное для купажа виски мастер должен дегустировать сразу после дистилляции, а также во время его созревания в бочках. Существует два вида купажирования:
* различные сорта солодового и зернового виски смешивают в специальных сосудах, где выдерживают в течение 24 часов.
Затем эту смесь помещают в бочки и через несколько недель разливают по бутылкам. Таким образом получается дешёвый виски;
* отбирают различные сорта солодового виски, затем в специальных сосудах смешивают с зерновым виски. С целью улучшения качества купажа, его выдерживают в течение 6—8 месяцев в дубовых бочках. Этот период называют «свадьбой». Таким образом производят более дорогой высококачественный виски.
8. Розлив. Перед розливом виски фильтруют через бумажные мембраны при температуре от 2 до 10 °C и разбавляют родниковой водой до необходимой крепости. Если на бутылке смешанного виски указан срок его выдержки, он относится к возрасту самого молодого виски, входящего в бленд. Если в купаже велика доля старых (от 12 лет выдержки) солодовых виски, то в названии виски присутствует слово De luxe.
В этом чане получают сусло. Ножи взрезают солодовую муку, смешанную с горячей водой и отжимают всю воду (wort):
2.
Внутри происходит процесс брожения:
3.
Самый увлекательный аттракцион, финал которого – алкогольный нокаут. Медленно опуская голову в чан, совершенно не ожидаешь молниеносного запаха алкоголя. По-другому описать мои чувства просто невозможно:
4.
Медные перегонные аппараты (pot still), имеющие форму реторты. Дистилляция в Ирландии происходит 3 раза в отличие от Шотландии, где ленятся и делают всего 2. Конструкции почему-то напомнили сказку Гауфа про стеклодува из «Холодного сердца»:
5.
Цифра 2 на аппарате означает, что он предназначен для второй дистилляции. Внутри него находится спираль, а принцип действия полностью напоминает работу электрического чайника:
6.
Больше всего нас всех заинтересовала труба с белой надписью, которую мы окрестили «спиртопроводом». Странно, но проковырять дырочку и остаться там жить нам не разрешили:
7.
Бочки. Много бочек. Всего используется 3 размера бочек. Каждую из таких бочек, в которых до этого содержался «Бурбон» из Кентукки, можно использовать только 3 раза.
И стоит такая тара аж 100 долларов за штуку. У них всего 200 000 бочек. А производят виски 6,5 млн литров в год:
8.
Каждая бочка обжигается. Находящийся в ней напиток сохраняет возможность дышать. Мельчайшие поры в дереве позволяют кислороду проникать внутрь, окисляя этанол. Так виски и приобретает свой чудесный вкус:
9.
В знак пребывания на вискокурне мы все расписались на бочке. Через 5 лет в ней «созреет» отличный виски, ради которого я еще раз приеду в Бушмиллз:
10.
Есть там и моя подпись. Вопросительный знак приписал Азамат без моего ведома…
11.
Тара, движимая силой одного человека, направляется на склад, где проведет ближайшие несколько лет:
12.
Так выглядит сам цех. По винтовому конвейеру сверху спускается гофротара:
13.
Завораживающий процесс движения бутылок:
14.
Искристый янтарь виски:
15.
Обратите внимание, что все работники европейских производств, используют беруши.
Обязательное условие охраны труда:
16.
Готовый напиток, разлитый в бочки. Поверьте, его там много:
17.
Местная «смехопанорама». Вот этим щупом надо зачерпнуть и, не пролив, налить виски в приготовленный бокал. Длина щупа – 1 метр…
18.
В руках девушки этот процесс выглядит необычайно красивым. Впрочем, виски она разлила. А я, благодаря своей природной догадливости (и скромности), догадался перехватить щуп и не разлил ни капли:
19.
Весь производимый вискокурней ассортимент напитков:
20.
Все готово для дегустации. Крышечки – стеклянные, держащие аромат внутри бокала:
21.
Мастер купажа или «главный технолог предприятия» рассказал, как надо правильно пить виски. Самое главное правило: получать удовольствие и не важно, получаете вы его смешивая виски с колой или яблочным соком, добавляете ли вы в него лед или воду. Самое главное, чтобы вам нравилось:
22.
Дегустация проходила следующим образом: Мы сначала болтали виски в стакане, смотрели как оно стекает по стенкам обратно вниз, нюхали, делали маленький глоток и смаковали.
Мастер купажа еще и «слушал» виски:
23.
Перед каждой дегустацией он произносил какой-нибудь тост вроде этих:
Когда ты пьешь — ты устаешь,
Когда устаешь — ты засыпаешь,
Когда ты спишь — ты не грешишь,
Когда ты не грешишь — ты попадаешь в рай.
Так выпьем за то, чтобы попасть в рай!
Или:
Выпьем за наших жен и подруг! И за то, чтобы они никогда не встречались!
После первого глотка мы разбавляли виски небольшим количеством воды. Можно было наблюдать, как вода красиво перемешивается в бокале. Воду добавляют для того, чтобы «разбить» поверхность виски и наполнить бокал его ароматом:
24.
Каждый раз на дегустациях я поражаюсь, как мастера красиво описывают вкус напитка. Они умудряются найти в нем оттенки изюма, намеки на орехи или еще что-то, чего там явно нет. Послушайте и посмотрите сами:
Именная бутылка виски – моя. О чем свидетельствует надпись на ней. Умудрились сделать ошибку в имени:
26.
Заканчивая алкогольную тему, хочу показать еще 2 напитка, которые мы пили в поездке.
«Харп» – настоящий ирландский лагер с великолепным вкусом:
27.
Эксперимент «Гиннесса», который будет проводиться на протяжении 3 месяцев. Компания впервые выпустила лагер и наблюдает за потребительским спросом. Продается только в Ирландии. Мне понравилось:
28.
Окружающее пространство умиротворяет. В нем нет никакой тревожности. Но вместе с тем это земля для крепких духом людей. Это чувствуется:
29.
Маленький островок рядом с Бушмиллс, с которым его связывает веревочный мост:
30.
Пройтись по нему – сплошное удовольствие:
31.
Старая хижина, которая была построена на острове еще до того, как его соединили мостом:
32.
Азамат, который и организовал эту поездку, пытается постичь суть Ирландии:
33.
А еще здесь говорят, что ирландский виски создан, чтобы пить, а шотландский, чтобы им мыть машину. Шутят, наверное, а может, и правда…
Stay Tuned!
Как делают виски — технология производства виски и бурбона
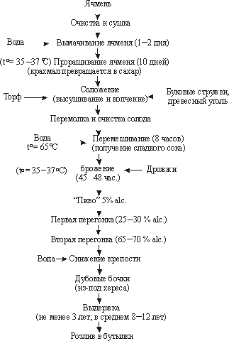
Соложение и сушка
Соложение – процесс проращивания зерна.
Соложение зерна происходит в специальных помещениях, где зерно рассыпают на большой площади, смачивают водой и периодически перемешивают.
В процессе проращивания в зерне вырабатываются ферменты, которые расщепляют крахмал на сахара.
Когда зерно достаточно проросло, его сушат при помощи больших печей. Традиционно эти печи топили торфом (скорее всего из-за отсутствия или дороговизны древесины), поэтому некоторые сорта виски имеют характерный торфяной аромат.
Разумеется, в домашних условиях проще купить готовый солод, но технология вполне простая и понятная. Некоторые делают солод самостоятельно.
Когда солод высушен, его отправляют на мельницу и приготовление сусла.
Как делается виски на заводе: основные этапы производства
Заводы по изготовлению виски называют вискикурнями. Многие из них работают уже несколько веков, сохраняя традиции и используя старинные рецептуры.
Фото: pixabay.com
У каждого , но в целом все технологии схожи.
Зерно, вода и дрожжи перед тем, как «превратится» в хороший виски, проходят через несколько этапов производства:
Соложение ячменя
На вискикурню поступает ячмень (или любая другая культура). Если напиток готовится по классической технологии, нужно прорастить зерно, чтобы получить солод.
Зерновые культуры промывают, замачивают, а потом раскладывают тонким слоем на большой площади. В помещении поддерживается определенный уровень температуры и влажности, чтобы процесс проходил по всем правилам.
Ядро зерна раскрывается и высвобождается крахмал – одно из главных веществ, участвующих в брожении сусла на следующих этапах.
Сушка солода
Когда зерно пускает ростки, его сушат. В Шотландии и Японии процесс проходит с помощью дыма от горящего торфа. А в Ирландии и США солод чаще просушивают просто на открытом воздухе или в производственных сушилках.
Фото: pixabay.com
Некоторые предприятия не занимаются проращиванием зерна. Они закупают уже готовый солод
Но тут довольно высокие требования – например, важно, чтобы поставщики использовали определенное количество торфа для высушивания зерна
Получение сусла
Измельченное зерно соединяют с горячей водой.
Смесь при постоянном перемешивании выдерживают примерно 12 ч. Это сусло – мутная, немного вязкая, сладковатая жидкость. Его охлаждают и подают на следующую стадию производства виски.
Брожение сусла
В сусло вводят дрожжи – процесс брожения начинается. На производствах ферментация проходит в специальных резервуарах с пеногасителями. Они могут быть выполнены из дерева или нержавейки.
Сусло бродит 2-3 дня. Впрочем, на некоторых вискикурнях процесс «затягивается» на неделю. Полученная смесь имеет небольшую крепость и чем-то напоминает пиво по вкусу и аромату. Все, сусло готово к перегонке.
Дистилляция сусла
Именно дистилляция превращает «невзрачное» сусло в крепкий алкогольный напиток. Процесс проходит в специальных перегонных кубах. Спирты из смеси поднимаются в горловину аппарата и через пароотводную трубу попадают в конденсатор. И даже конструкция перегонного куба играет большую роль – считается, что, чем длиннее горловина, тем более легким получается спирт на выходе.
Перегонку проводят дважды. После первого этапа образуется маслянистая жидкость с 17 % алкоголя. Ее пропускают по системе еще раз для окончательной дистилляции. При этом на дельнейшие стадии производства поступает так называемое «сердце спирта» – средняя часть из всего спиртового потока. А в «хвосте» и «голове» (последней и первой спиртовой фракции) большое количество нежелательных сивушных масел.
Выдержка виски
После выдержки алкогольный напиток становится настоящим виски. У каждого производителя свои приемы. Кто-то использует исключительно старые бочки из-под хереса, а другие покупают новую тару. Эталон качества – бочки из дуба.
Фото: pixabay.com
В процессе выдержки виски происходит сразу несколько важных процессов. Спирт частично «испаряется» через поры бочки, что приводит к снижению крепости напитка. К тому же, дерево придает напитку уникальный вкус и «тот самый» янтарный цвет.
Купажирование виски
Многие бренды, старясь удивить поклонников крепкого алкоголя, проводят купажирование готового напитка.
Процесс представляет собой смешивание различных сортов виски. На предприятии за это отвечает мастер по купажу.
Специалист досконально знает, как делается виски конкретной марки, и какие вкусовые характеристики он имеет. Дегустация, эксперименты с пропорциями сырья, снова дегустация – вот основные задачи мастера по купажу. В лабораторных условиях он определяет наименование и количество виски, который нужно добавить к конкретной партии напитка, чтобы тот получил уникальные вкус и аромат. Потом алкоголь дозревает в бочках еще около полугода.
Фото: pixabay.com
Процесс купажирования обеспечивает постоянство вкуса виски конкретной марки.
Розлив готового виски
Готовый виски разливают в брендированные бутылки с этикетками, закупоривают и отправляют на склад до дальнейшей продажи дилерам.
Другие
Сусло
Для приготовления сусла молотый солод добавляют в воду в пропорции примерно 1 кг солода на 4 литра воды и начинают нагревать.
В процессе нагрева происходит несколько процессов, каждый из которых запускается при определенной температуре.
На каждой из этих температур происходит остановка нагрева и удержание определенной температуры. Эти остановки называются термопаузы.
Самой важной и единственной обязательной термопаузой при производстве виски является мальтозная пауза, которая происходит в диапазоне 61-72 градуса Цельсия и длится от 30 до 60 минут.
Во время мальтозной паузы происходит расщепление мальтозы на моносахариды.
Могут быть и другие термопаузы, но они более важны при производстве пива. При производстве виски без них можно обойтись.
По сути процесс приготовления сусла для виски похож на процесс варки пива. Отличаются они тем, что в сусло для виски не добавляется хмель.
Сорта виски
Шотландский — неоспоримый лидер
В самой Шотландии этот напиток делят на пять разновидностей, которые отличаются друг от друга вкусовыми качествами и крепостью: зерновой купаж, солодовый купаж, купажированный, зерновой и односолодовый.
В самом начале Шотландия специализировалась на производстве солодового виски, для приготовления которого использовали зерна ячменя.
Солод просушивали с помощью горячего воздуха, смешивали с горячей водой для получения сахара сусла, подвергали брожению и перегоняли. На исходе получали спирт, который выдерживался в дубовых бочках.
На вкусовые качества огромную роль играет качество воды,торфа и напитка, который хранился в дубовых бочках прежде.
Ирландский виски — один из лидеров
Этому напитку по праву принадлежит звание древнейшего в Европе. В большинстве случаев он подвергается тройной перегонке, а во время сушки солода к применению торфа прибегают редко, поэтому и вкус дыма ему не свойственен. Весь ирландский виски делится на четыре разновидности: купажированный, чистый, однозерновой и односолодовый. Исходя из сорта напитка, его выдержка может варьироваться от 8 до 15 лет.
Сырьем для ирландского виски служит солод и зерна ячменя. А также, добавляют другие злаковые: овес, рожь и пшеницу. Однако, главной составляющей ирландского напитка является природная чистая вода. Если в состав виски входят вспомогательные компоненты, то они обязательно будут указаны на этикетке бутылки.
Наибольшую популярность приобрели смешанные виды виски. На сегодняшний день в Ирландии прибегают к семи этапам изготовления напитка.
Прежде всего — это сушка солода, далее выдержание напитка и его перегонка, купажирование и прочие манипуляции. На завершающей стадии, винокур определяет характер сорта, порой, соединяя при этом более 40 различных компонентов. Потом, полученная смесь фильтруется и разбавляется необходимым количеством воды, после чего отправляется на разлив в бутылки.
Дистилляция
После окончания брожения перебродившее сусло отправляют на дистилляцию.
Дистилляция может происходить в 2 или 3 этапа, в зависимости от вида, сорта и технологии.
Дистилляция виски
Ранее я писал подробнее о дистилляции в домашних условиях. На большом производстве это происходит немного по другому, но в общих чертах принцип похожий – дистилляция на прямотоке.
Отобранные головные и хвостовые фракции закольцовывают несколько раз.
Надо сказать, что часто они не очень церемонятся с отбором голов и хвостов, поэтому многие отмечают у виски характерный “самогонный” запах.
Солодовый дистиллят, который предназначен для заливку в дубовую бочку называется “ньюмейк” (newmake).
Поэтапная технология изготовления
Виски (из чего делают напиток в домашних условиях, будет рассказано далее в статье) на винзаводах изготавливаются по определенным технологиям. Но все они слагаются из определенных этапов.
Подготовка зерна
Сначала зерно проверяют и очищают от посторонних частиц. Все зерно, кроме ячменного, перемалывают. Полученную муку смешивают с водой и варят, чтобы высвободился крахмал. В закрытых емкостях это происходит при температуре 155 °С, в открытых – при 100 °С.
Соложение
Зерна ячменя подвергают соложению. Сначала его замачивают для насыщения водой, затем выкладывают в специальные емкости и постоянно поливают в течение примерно 3 недель для прорастания.
Во время прорастания в зерне происходят процессы, в результате которых образуется фермент амилаза, превращающий крахмал в сахар.
Просушка солода
Проросший ячмень просушивают при помощи теплого воздуха из печи.
Для производства шотландского виски в состав печного топлива, используемого для просушки, входит торф, что придает будущему напитку характерный дымчатый вкус. Затем сухой солодовый ячмень измельчают, как и другие зерна.
Приготовление сусла
Данный этап предполагает смешивание солодового ячменя и вареного зерна с водой. При этом амилаза, образовавшаяся в солоде, способствует превращению крахмала в сахара в других зернах. Через несколько часов образуется мутная, насыщенная сахаром жидкость, которую фильтруют для получения сусла.
Примечание. В односолодовом шотландском виски используется только ячменный солод и вода.
Брожение (ферментация)
Сусло переливают в емкости для ферментации (брожения), сделанные из дерева или нержавеющей стали. В Шотландии используют открытые, в Соединенных Штатах – закрытые емкости. Процесс продолжается после того, как в сусло добавляют для брожения дрожжи. Благодаря работе дрожжевого грибка сахар в сусле превращается в спирт.
Дрожжи могут быть добавлены в виде новых, никогда не использовавшихся дрожжевых клеток (процесс сладкого затора) или в виде части предыдущей партии ферментации (процесс кислого затора). Чаще используется метод кислого затора, потому что он эффективен при комнатной температуре, а его низкий pH способствует росту дрожжей и подавляет рост бактерий.
Метод сладкого затора сложнее контролировать, поэтому, чтобы ускорить ферментацию и избежать бактериального заражения, его следует использовать при температурах выше 27 °C. Через 3 или 4 дня конечный продукт ферментации представляет собой жидкость (иногда называемую дистилляционным пивом), содержащую около 10% алкоголя.
Дистилляция
Продукт, получаемый после окончания брожения, в Шотландии часто перегоняют в традиционных медных перегонных кубах (медь удаляет из спирта соединения на основе серы, которые делают его неприятным для питья). Жидкость нагревается таким образом, что большая часть спирта превращается в пар, а вода – нет.
В охлажденном конденсаторе с водным охлаждением пары спирта переходят вновь в жидкое состояние.
Во многих современных винокурнях используется другая технология. Перегонный куб непрерывного типа представляет собой высокую цилиндрическую колонну, заполненную серией перфорированных пластин. Пар поступает в перегонный куб снизу, а пиво – сверху. Пиво дистиллируется, медленно стекая через пластины, и пары спирта конденсируется обратно в жидкость.
Как в первом, так и во втором случаях получается продукт с низким содержанием алкоголя. Чтобы получился крепкий и высококачественный продукт, требуется вторичная перегонка, а напиток, приготовленный по ирландской рецептуре, перегоняется трижды, что позволяет достичь максимально мягкого вкуса.
Выдержка
В полученный дистиллят добавляют воду, чтобы снизить содержание алкоголя до нужного процента в зависимости от сорта виски. В среднем это 40–50 °, однако, общий диапазон крепости значительно шире – от 32° до 70°. Далее идет процесс выдержки.
Именно на этом этапе напиток приобретает свои цветовые, вкусовые и ароматические характеристики. Выдержку напиток проходит в разных условиях.
Так, в Шотландии принято выдерживать виски в прохладных и влажных помещениях, а, например, американский дозревает в более теплых и сухих. Выдерживают виски в деревянных дубовых бочках. В большинстве случаев используются те, в которых ранее хранилось вино. При выдержке в такой таре виски получает дополнительный букет ароматов и вкусов, что отличает один сорт от другого. Но ряд производителей использует для выдержки только новое дерево.
В качестве материала используется дуб, так как это одна из немногих пород, в которой жидкость хранится, не вытекая. В то же время напиток имеет возможность проникать в поры древесины, насыщаясь дополнительным ароматом и цветом. Процесс старения сложный и до конца не изученный. Однако именно он позволяет напитку приобрести его цвет и вкус. Сроки выдержки разные.
Руководствуясь законом, принятым в 1860 г.
, шотландский виски следует выдерживать не менее 3 лет:
- его оригинальные сорта хранятся в бочках 10–12 лет;
- эксклюзивные – 21 г.;
- редкие – от 30 до 50 лет.
Купажирование
При производстве часто используется этап купажирования (смешивания). Он позволяет улучшить и разнообразить вкус. Купажированный односолодовый – это напиток, полученный в результате смешивания односолодовых виски из разных винокурень. Премиальный купажированный шотландский виски может содержать более 60 отдельных солодовых виски, которые должны быть смешаны в соответствующих пропорциях.
Если речь не идет об односолодовом напитке, то купажированным называют виски, в составе которого содержатся солодовые (от 15 до 40 %) и зерновые спирты.
Разлив
Для хранения зрелого виски всегда используются стеклянные бутылки, так как стекло не влияет на вкус напитка. Сейчас большинство винокурень оснащено специальным оборудованием для автоматизированного разлива: бутылки перемещаются по контейнерной ленте, где их наполняют, укупоривают, маркируют и помещают в картонные коробки.
Выдержка в бочках
После дистилляции солодовый самогон крепостью 63.5% заливается в дубовые бочки объемом 200 литров для выдержки.
В процессе выдержки дистиллят насыщается дубовыми танинами и происходит его медленное окисление. Выдержка может происходить в одной бочке, последовательно в нескольких разных бочках и так далее, в зависимости от технологии.
Часто для выдержки виски используют бочки, в которых раньше хранился портвейн или херес, что придает дополнительную ароматику.
Это один из самых сложных процессов, так как процесс развития напитка в дубовой бочке плохо поддается прогнозированию. Чтобы получать стабильно неизменный результат, необходимо купажирование.
Купажирование виски
Для создания купажных напитков (блендов) отдельно смешивают 15–50 сортов солодовых и 3–4 вида зерновых спиртов разного возраста. Две категории объединяют в одну и выдерживают смесь еще несколько месяцев.
Некоторые рецепты купажей имеют многовековую историю, другие – относятся к современным разработкам, созданным на основе старинных технологий или «с нуля» в соответствии с запросами рынка.
Цель купажирования – в получении продукта установленного качества через соединение лучших характеристик разных сортов виски в одном напитке.
Первый бленд, признанный массами, был составлен в 1853 году Эндрю Ашером. Это был «Old Vatted Glenlivet».
Мастеру купажирования в процессе смешения разных сортов односолодового и зернового виски, приходится решать сразу две задачи: создавать неповторимый вкус, свойственный определенной марке, и на протяжении многих лет следить за его постоянством.
Каждый отобранный для бленда спирт необходимо дегустировать не только после дистилляции, но и в процессе созревания.
Для получения купажей используют 2 метода:
- Разные сорта солодовых и зерновых спиртов соединяют в специальных емкостях (эгализаторах), где выдерживают на протяжении 1 суток. Затем смесь переливают в бочки, в которых она проводит несколько недель перед бутилированием. Так делают дешевый виски.
- Отбирают несколько сортов односолодового виски, в эгализаторах соединяют его с зерновыми спиртами. Для улучшения свойств купажа производят «женитьбу» («свадьбу») компонентов: выдерживают смесь в дубе на протяжении 6–8 месяцев. Так получают дорогой виски превосходного качества.
Если на этикетке купажированного напитка указан срок выдержки, он относится к самому молодому спирту, входящему в состав бленда. Виски, в котором значительна доля старых односолодовых компонентов (single malt), помечают словом «de luxe».
Купажирование
У многих популярных брендов виски немало поклонников.
Причем они любят определенную марку и ожидают, что ее вкус будет неизменным от партии к партии.
Чтобы добиться неизменности аромата, вкуса и послевкусия, прибегают к такому приему, как купажирование.
Купажирование заключается в том, что специально обученный человек подбирает несколько бочек и составляет из них тот самый эталонный напиток, который ожидают получить поклонники.
Это одна из самых ответственных операций и опытный специалист по купажированию ценится буквально на вес золота.
Дальше происходит розлив по бутылкам и распространение.
Технология производства виски | Бизнес Промышленность
Все хоть раз в жизни пробовали виски, а вот как производится этот напиток, знают единицы.
Изготавливается виски из разных сортов зерна таких как:
- ячмень
- рожь
- пшеница и даже кукуруза
Однако считается, что лучшими вкусовыми характеристиками обладает ячменный виски.
Подготовительные этапы
Технология производства виски делится на 8 основных этапов.
Первый из них — приготовление солода, после тщательной очистки и переборки ячменя, его рассыпают на полу слоем в 5-7 сантиметров и заливают водой, через несколько дней зерна начинают прорастать, в этот момент их собирают и отправляют на сушку.
На этом этапе, для сушки может использоваться горячий дым, образованный сгоранием торфа или угля (так делают в Шотландии), или специальных средств не применяют.
После сушки, из зерен получают муку и заливают ее теплой водой, в результате получается сладковатая жидкость (сусло).
Брожение и перегонка
Следующим этапом технология производства виски предполагает брожение. К суслу добавляются дрожжи, и при температуре 35-37 градусов проходит брожение, в результате получается напиток крепостью не более 5 градусов.
Затем идет перегонка. Получившуюся брагу с помощью специальных аппаратов перегоняют два, а иногда и три раза, увеличивая
крепость до 25-30 градусов.
Получившаяся жидкость называется «слабым вином». Этот этап очень сильно влияет на вкусовые качества конечного напитка.
Считается, что перегонка с помощью узких и высоких аппаратов дает более легкий вкус. На этом активные этапы приготовления виски заканчиваются, и наступает этап выдержки.
Выдержка и купажирование
Выдержка виски производится исключительно в дубовых бочках, причем качество напитка зависит и от того из какого дуба сделана бочка.
К примеру, лучшими бочками считаются те, в которых когда-то был испанский херес (это обусловлено тем, что еще в 18 веке в этих бочках испанцы привозили вино, и их повторно использовали), также неплохим вариантом считаются бочки из американского белого дуба.
Именно после выдержки виски приобретает свой цвет и вкусовые качества. После этого наступает этап купажирования, этап при котором смешиваются виски нескольких сортов для получения более насыщенного вкуса.
Стоит отметить, что некоторые производители исключают этот этап.
Ну и финальной стадией является конечная фильтрация через
бумажные мембраны и разлив уже готового виски по бутылкам.
Как видно из вышесказанного, процесс создания виски является достаточно сложным и требует творческого подхода для получения исключительного вкуса и запаха.
Социальные закладки
Технология производства виски
Аннотация
Данная работа посвящена изучению стадий производства виски Jack Daniel’s. Работа состоит из пояснительной записки и графической части.
В теоретической части пояснительной записки подробно рассмотрена классификация виски, сырьевые составляющие, а также химический состав зерна. В технологической части представлена технология производства виски Jack Daniel’s, подробно рассмотрены основные технологические стадии, а так же биохимические процессы, протекающие на каждом этапе производства.
Работа содержит 62 страницы,
4 таблицы, 11 рисунков, библиографический
список включает 13 источников.
Графическая часть представлена машинно-аппаратурной схемой линии производства виски и чертежом аппарата заторного типа ВКЗ.Изм.
Лист
№ документа
Подпись
Дата
Лист
2
ВР – БИО – НГТУ – 08БИО – 000 – 12
Изм
Лист
№ Докум.
Подпись
Дата
Лист
Разраб.
Проверил
Н. контр.
Утв.
Малышева.
Голубева И.С.
Чернышева
Карташов В. Р.
Листов
Лит.
3
62
Кафедра «Биотехнология, физическая и аналитическая химия»
ВР – БИО – НГТУ – 08БИО – 000 – 12
Пояснительная записка
Содержание
Список сокращений
- Введение
5 - Теоретическая часть
7 - Классификация виски
7 - Сырьевые составляющие
10 - Технологическая часть
22 - Технологические стадии производства виски
22 - Технологический расчет аппарата заторного типа ВКЗ
43 - Выводы
56 - Список литературы
57
Приложение А – Машинно-аппаратурная схема линии производства виски
Приложение В – Аппарат заторный типа ВКЗ
Список сокращение
АС – амилолитическая способность
ДНК – дезоксирибонуклеиновая кислота
ДС – декстринолитическая способность
РНК – рибонуклеиновая кислота
США – Соединенные Штаты Америки
Изм.
Лист
№ документа
Подпись
Дата
Лист
4
ВР – БИО – НГТУ – 08БИО – 000 – 12
Изм.
Лист
№ документа
Подпись
Дата
Лист
5
ВР – БИО – НГТУ – 08БИО – 000 – 12
Введение
Виски (англ. whisky или whiskey) — крепкий ароматный алкогольный напиток, получаемый из различных видов зерна с использованием процессов соложения, перегонки и длительного выдерживания в дубовых бочках. При изготовлении виски может использоваться ячмень, рожь, пшеница или кукуруза. Содержание спирта — обычно 40-50 % об., однако некоторые сорта виски имеют большую крепость (до 60% об.). Цвет напитка составлен от светло-жёлтого до коричневого, содержание сахара — нулевое или крайне незначительное. Традиционными регионами, производящими виски, являются Шотландия и Ирландия.
История виски восходит к
темному средневековью, когда искусство
и техника дистилляции
До настоящего времени не установлено, какая страна является первой в изобретении виски. Право называться родиной этого напитка традиционно оспаривают друг у друга Шотландия и Ирландия. Считается, что искусство дистилляции принесено в Шотландию христианскими миссионерами, которые в свою очередь узнали его от крестоносцев, принесших дистилляцию с Ближнего Востока. Шотландцы изменили процесс, заменив виноград на ячмень, и назвали получившийся напиток водой жизни (uisge beatha). Ирландцы утверждают, что виски — изобретение Святого Патрика, покровителя Ирландии.
Во второй половине XIX века
появились первые крупные фирмы, занимавшиеся
производством исключительно виски. Получило
распространение смешивание нескольких
различных марок напитка, которые в совокупности
якобы давали новые уникальные ароматы
и неповторимые ощущения. Позже «виски»
было законодательно разрешено называть
трёхлетние спирты, а компании стали
активно использовать вместо ячменя пшеницу
и кукурузу (лишь слегка «облагораживая»
эти смеси солодовым виски) и т.
д.
В настоящее время виски популярен по всему миру. Многие страны, такие как США, Ирландия, Канада и даже Япония, наладили производство этого напитка [1].
Самой популярной маркой Американского виски (подвид Теннесси виски) и купажей является Jack Daniel’s. Виски выпускается в винокурнях города Линчбурга, США, с XIX века. Напиток изготавливается из 80% кукурузы, 20 % солода на основе чистой ключевой воды и в итоге содержит около 40% алкоголя (в марках Jack Daniel’s old №7 и Gentlemen Jack).
Фильтрация виски происходит
через древесный уголь
Процесс фильтрации при помощи
древесного угля придаёт особый мягкий
вкус и аромат. Процесс Линкольна
является единственным техническим
различием между Теннесси виски
и Бурбоном. Различие было официально
признано в 1941 г.
американским правительством.
Изм.
Лист
№ документа
Подпись
Дата
Лист
6
ВР – БИО – НГТУ – 08БИО – 000 – 12
- Теоретическая часть
- Классификация виски
Во всем мире широко известно четыре типа виски: Шотландский, Ирландский, Канадский и Американский виски [2].
Шотландское виски — наиболее популярное и ценимое. Производство начато в 16 веке в Северной Шотландии. В Европе, в том числе и в Шотландии, виски делают из ячменя и называют его Скотч, а в Америке и Канаде — из кукурузы, ржи и других зерновых.
Ирландское виски отличается
от шотландского букетом и вкусом.
У него иной запах, поскольку во время
выработки ячменный солод в процессе
сушки не соприкасается с торфяным
дымом. Другое отличие — в процессе
приготовления используется большое
количество сортов злаков. Ирландское
виски уникально. У него чуть более масляный
вкус, чем у «Скотч виски», оно нежно и
сладковато.5.jpg)
Американское виски выделяется на фоне других составом сырья, способом производства и выдержкой. При производстве американского виски кукуруза и рожь используется в вареном виде, заменяя этап соложения. А выдержку напитков производят в обугленных бочках, за счет чего виски имеет сладковатый привкус и красивый, золотистый цвет.
В зависимости от вида используемого сырья виски можно разделить на 5 типов [2]:
- Солодовый виски (Malt whisky). Это виски, получаемый из чистого ячменного солода без смешивания с зерновым (grain whisky) виски.
Солодовый виски бывает нескольких видов:
- Односолодовый (single malt) виски, произведённый одной «вискокурней». Возможен купаж разных лет выдержки.
Изм.
Лист
№ документа
Подпись
Дата
Лист
7
ВР – БИО – НГТУ – 08БИО – 000 – 12
Купажированием называется
процесс смешивания многих марок виски
различной степени зрелости для составления
определенного купажа, стиль которого
будет сохраняться, несмотря на изменения,
происходящие на рынке.
Купажированию
подвергаются разные марки односолодовых
виски, а получаемый напиток называется
чистое солодовое виски.
Процесс купажирования идет в огромных чанах. Как только составление композиции заканчивается, виски чаще всего опять подвергают выдержке для гармонизации всех его составляющих. Затем наступает момент розлива по бутылкам и отправления в торговую сеть.
- Single cask — солодовый виски, взятый из одной бочки. Виски этой категории бывает бочковой крепкости (cask strength), а изредка разбавлен до стандарта.
- Quarter cask — солодовый виски, взятый из одной бочки из американского дуба меньшего размера; получается более крепкий (до 50 % об.) и более насыщенного вкуса. Созревает быстрее.
- Бочковое (vatted malt, blended malt, pure malt) — смесь солодового виски с различных винокурен. Бочковое виски менее популярно, чем односолодовое. Как и смешанное виски, оно должно быть выдержано в дубовых бочках и иметь крепость не менее 40% об.
Изм.
Лист
№ документа
Подпись
Дата
Лист
8
ВР – БИО – НГТУ – 08БИО – 000 – 12
Каждый сорт односолодового виски, несмотря на стандартную технологию, имеет характерный, отличный от других запоминающийся вкус и аромат. Среди возможных причин называют воду, незначительные различия в технологическом оборудовании, местные климатические условия и т. д. [2].
- Зерновой виски (Grain whisky) почти полностью используется для производства купажированного виски, хотя небольшая часть поступает в розничную продажу как single grain whisky — чистый зерновой виски.
После дополнительной очистки
зерновой виски может идти на изготовление
водки или джина (для производства водки
дистиллят перегоняется до пяти раз).
При изготовлении напитка проводится
лишь одна перегонка. Возможно, именно
поэтому зерновое виски часто используют
как техническое, промежуточное сырье,
служащее для приготовления самого распространенного
типа виски — смешанного [1].
- Смешанный (купажированный) виски (Blended whisky). Это виски, полученный путём купажирования солодового и зернового виски с последующей непрерывной перегонкой. Напиток может содержать до пятидесяти различных видов солодового и зернового виски.
Обычно смешивается 30-40 марок солодового и 5-7 марок зернового. По объёму смешивается примерно одна треть солодового и две трети зернового виски. Процесс смешивания механизирован струёй воздуха, проходящей через специальный чан, куда предварительно слиты купажируемые виски. Смешав сначала солодовое, а затем, добавив зерновое виски. Полученный состав разливают в дубовые бочки и оставляют на годичное хранение.
Наиболее популярный тип напитка, доля которого составляет свыше 90 % объёма производства.
- Бурбон — кукурузный американский виски, производимый по специальной технологии.
Чтобы называться бурбоном,
напиток обязан отвечать нескольким
требованиям: в его состав должно
входить не менее 51% кукурузы, спирт
должен быть дистиллирован при крепости
не более 80% и залит в бочки
для выдержки при крепости, не превышающей
62,5%.
Бурбон выдерживают как минимум
2 года в новых обожженных дубовых
бочках. Виски разливают в бутылки
при крепости не менее 40%. Использование
красителей и ароматизаторов запрещено
[2].
Изм.
Лист
№ документа
Подпись
Дата
Лист
9
ВР – БИО – НГТУ – 08БИО – 000 – 12
Теннесийский виски (Tennessee whiskey) – это вид американского виски из одноименного штата, очищенный особым образом – при помощи угольных фильтров.
Метод изготовления основан
на уникальном фильтрационном процессе.
Операция носит различные названия: очистка,
смягчение древесным углем или технология
округа Линкольн ( Lincoln County Process). Суть ее
состоит в том, что спирты перед выдержкой
в дубовых бочках (а иногда еще раз – по
завершении выдержки, непосредственно
перед розливом) медленно (в течение 7-10
дней) пропускают через 3-метровый слой
угля из древесины сахарного клена. Такую
фильтрацию проходит самый продаваемый
из американских виски – Jack Daniel’s, который
многие потребители ошибочно считают
бурбоном, хотя на самом деле именно благодаря
фильтрации он классифицируется как теннессийский
виски.
Аналогичной фильтрации подвергается
и второй теннессийский виски – George Dickel.
Технология производства односолодового виски — Блог Alcomag
Рассказываем об отличительных особенностях создания самой престижной категории виски.
Односолодовый виски – напиток, который принадлежит к элитной категории и вполне заслуженно ценится знатоками за сложный и богатый вкусовой и ароматический букет. В этой статье мы поговорим о том, как производят такие напитки.
Заказывайте подлинный односолодовый виски у нас на сайте! У нас представлены только самые достойные производители и самые интересные вкусы.
В основе технологии создания напитка – методика соложения, то есть искусственного проращивания ячменных зерен, замоченных в воде. Такой ячмень имеет уникальные свойства, именно благодаря солодовому сахару, который содержится в проросших зернах, виски обретает свой аромат и вкус.
Основные этапы создания напитка
- Соложение. Зерна замачивают в воде и примерно через неделю они прорастают.
- Просушивание. Это достаточно важный момент, который сильно влияет на будущие характеристики напитка. Множество культовых сортов виски имеют яркие дымные и торфяные нотки, которые они приобретают именно благодаря сушке ячменя над дымом от болотного торфа и буковой стружки. Хотя не все производители используют этот вариант, также сырье могут просто сушить в горячем воздухе.
- Создание сусла. Сухой ячмень дробят, а потом смешивают с дрожжами и водой.
- Брожение. Этот процесс занимает несколько дней, по истечении которых образуется так называемое солодовое молочко – алкогольный напиток небольшой крепости.
-
Дистилляция. Для создания виски — это молочко перегоняют в специальных кубах из красной меди. Делают это дважды, после чего получается спирт крепостью около 80%.

- Выдержка. Полученный дистиллят разводится чистой родниковой водой и разливается в бочки из дуба. Выдержка длится не менее 3-х лет. Но в основном односолодовый виски выдерживается 8 лет и больше.
В АЛКОМАГ мы гарантируем оригинальность каждой бутылки и обеспечиваем быструю, комфортную доставку! Советуем купить виски в Запорожье прямо сейчас!
Интересные факты
Односолодовый виски принадлежит к элитной категории, поэтому он составляет всего 10% от всего количества этого крепкого алкоголя на рынке. Основная масса – это купажированный виски, который имеет более простой вкус и стоит дешевле. Хотя и здесь есть свои нюансы, ведь по-настоящему талантливые мастера купажа способны создавать очень интересные и достаточно сложные напитки.
Если раньше создание односолодового виски было сосредоточено преимущественно в Шотландии, то сегодня география его производства быстро расширяется.
Этот алкоголь производят в Великобритании, Японии, Франции.
Как и из чего делают виски? Технология производства и разновидности
Классификация виски
Этот напиток бывает трех видов: солодовый, зерновой и смешанный. Первый имеет три вида: Бочковый — это смесь солодового виски из разных винокурен. Односолодовый – производится только одной винокурней и может быть с разной многолетней выдержкой. Солодовый – берется только из одной бочки. Он может иметь большую крепость или быть разбавленным до определенной нормы. Виски односолодовый более популярный, чем бочковый виски, который выдерживается, как и смешанный напиток, в емкостях из дуба и имеет крепость 40 градусов. Рецепт его восстановили в Шотландии в 1960 году. Раньше считали, что виски нужно ослаблять путем купажирования, так как он имеет резкий запах и вкус. В результате получили новые сорта, каждый из которых обладает своей «изюминкой».
Зерновой вид напитка практически весь используется для купажирования, но малая часть его все-таки поступает в продажу в чистом неизменном виде.
Если производится дополнительная очистка, то напиток применяют для изготовления джина и водки. Для последней его перегоняют до 5 раз.
Смешанный получают купажированием зернового и солодового. Наиболее популярный напиток — тот, где доля чистого виски больше 90%, остальные 10% — дополнительные ингредиенты. Высокое содержание солодового составляющего есть, например, в марке «Делюкс».
Шотландский виски – один из самых популярных
Этот напиток подразделяют в самой Шотландии на пять разных видов, отличающихся крепостью и вкусовыми качествами: односолодовый, зерновой, купажированный, солодовый купаж и зерновой купаж. С самого начала Шотландия производила солодовый шотландский виски, для изготовления которого использовался ячмень. Солод подсушивали горячим воздухом (с дымом от болотного торфа), смешивали с водой для получения сусла, сбраживали и перегоняли. Получался спирт, который выдерживали в бочках из дуба. На вкусовые качества очень сильно влияют вода, торф, напиток, который содержали в данной бочке ранее, и расположение вискикурни (у болота или моря).
Весь виски в Шотландии в основном купажированный, в чистом виде встречается нечасто.
Ирландский виски – один из лидеров
Этот напиток считается древнейшим в Европе. В большинстве своем он имеет тройную перегонку, а при сушке солода торф используется крайне редко, поэтому и вкус дыма в нем отсутствует. Он бывает четырех видов: односолодовый, однозерновой, чистый и купажированный. В зависимости от сорта, выдержка напитка может быть от восьми до пятнадцати лет. Из чего делают виски? Изготавливают его из ячменя и солода. Добавляются злаковые культуры: пшеница, рожь, овес. Но тем не менее главной составляющей в напитке является природная вода. Если есть добавки, то они указаны на этикетке бутылки. Может использоваться лишь ячменный солод, но выработанный из различных сортов этого злака. Или виски может быть изготовлен только из одного сорта, но при этом на том же самом предприятии. Больше всего распространены и являются самыми популярными именно смешанные виды. В настоящее время в Ирландии используют при изготовлении напитка семь этапов.
Происходит сушка солода, выдерживание напитка, перегонка, купажирование и прочая подготовка. На конечном этапе мастер определяет характер сорта, при этом иногда соединяя до сорока разных ингредиентов. Потом все фильтруется, разводится водой до необходимой крепости и отправляется на разлив в бутылки.
Виски, изготавливаемый в США и Канаде
Как делают виски за океаном? История канадского напитка берет свое начало в 1794 году, а в 1840 появились отдельные небольшие винокурни. И с самого начала канадский виски был как легкий спирт, совсем не похожий на благородный напиток Европы. Затем он был доработан. Для его изготовления используют кукурузу, рожь и пшеницу. Технология – неклассическая, поэтому даже послевкусие сильно отличается от напитков из других стран.
Из чего делают виски в Америке? Основной вид этого напитка в США – это бурбон, который отличается своим производством, потому что для изготовления используют кукурузу, а не ячмень. Виски выдерживается в дубовых бочках, которые внутри обжигают по специальным технологиям.
Именно за счет этого нововведения напиток и имеет неповторимый вкус и аромат, что его отличает от европейских собратьев.
Японский виски
Из чего делают виски в Японии? Этот напиток – самый молодой во всем мире. Находится японский виски на пятом месте в мире среди лидеров алкоголя. И как ни странно, сами жители этого островного государства употребляют национальный напиток саке намного реже, чем его. Виски этот очень близок по стилю и технологии изготовления к шотландскому. Большинство купажированных брендов Японии содержат различный процент солода именно из Великобритании.
Но тем не менее шотландский виски и японский — напитки разные. Отличие — в меньшей «дымности», потому что в изготовлении применяется не так много торфа. Технология производства аналогична шотландской. В Японии есть и солодовые вискикурни, и зерновой напиток. Они также выдерживаются в бочках. Только изготовлены последние из японского дуба.
Классическая технология приготовления виски
Как делают виски классический: ячмень помещается на срок от 2-х до 4-х дней в специальные чаны, в которых содержится вода.
Кратко их называют «ячменными ваннами». Затем злак поступает в сушилку на 12 дней. Там его переворачивают каждый день, чтобы он пророс. На 13-й день его сушат над горячим торфом или огнем, а затем измельчают специальной мельницей. Для того чтобы сахар, который образуется при проращивании, растворился в воде, полученная «мука» заливается горячей водой. Получается жидкость, называемая суслом. Она совершенно не содержит алкоголя и очень сладкая. Затем в нее добавляют дрожжи и настаивают пару дней. За это время начинается брожение и получается солодовое молоко – так называется слабоалкогольная жидкость. Потом начинается перегонка, для которой используют разные аппараты. При этом конфигурация их сильно влияет на получаемый виски. После процесса отделяется основная пригодная для употребления часть дистиллята. Эта технология производства виски используется практически везде в мире. Полученный спирт разбавляют водой до нужной концентрации и разливают в бочки, где он стоит от 3-х до 15-ти лет.
Польза виски
О вреде алкоголя известно всем, но этот спиртной напиток может принести и пользу, если его употреблять в небольших количествах.
Например, он прекрасно снимает стресс, защищает от остеопороза, предупреждает и лечит простуду. Но только в том случае, если виски пьется в меру.
Как сделать виски | Знакомство с шотландским виски
Шотландский виски — «Живая вода»
ПРОИЗВОДСТВО СОДОРОВОГО ВИСКИ
Истоки дистилляции солодового виски в Шотландии теряются в тумане древности. Они восходят, по крайней мере, к монахам 15-го века, а возможно, и намного раньше.
Хотя искусство дистилляторов было известно с древнейших времен, тонкие ароматы и вкусы виски так и не были полностью объяснены даже сегодня.Древний термин uisge beatha, который по-гэльски означает латинское aqua vitae или «вода жизни», в 18 веке превратился в уски, а затем в виски. Следующее описание является обобщением процесса.
Следует помнить, что каждая винокурня имеет свои уникальные характеристики.
1. Соложение
Ячмень высшего качества сначала замачивают в воде, а затем раскладывают на полу солодовни для прорастания.
Его регулярно переворачивают, чтобы предотвратить накопление тепла.Традиционно это делалось путем подбрасывания ячменя в воздух деревянными лопатами в солодовне, примыкающем к печи.
Во время этого процесса активируются ферменты, которые превращают крахмал в сахар при затирании. Через 6-7 дней после прорастания ячмень, который сейчас называют зеленым солодом, отправляется в печь для сушки. Это останавливает прорастание. Нагрев поддерживают ниже 70°C, чтобы ферменты не разрушались. В огонь можно добавить торф, чтобы придать дыму аромат.
2.Затирание
Сухой солод перемалывают в муку грубого помола или крупу, которую смешивают с горячей водой в заторном чане. Вода добавляется в 3 этапа и становится все горячее на каждом этапе, начиная примерно с 67°C и поднимаясь почти до точки кипения.
Качество чистой шотландской воды очень важно. Затор перемешивают, помогая преобразовать крахмалы в сахар. После затирания сладкая сахаристая жидкость известна как сусло.
Отработанное зерно – шлак – перерабатывается на корм скоту.
3.Ферментация
Сусло охлаждается до 20°С и перекачивается в промывные баки, куда добавляются дрожжи и начинается брожение. Живые дрожжи питаются сахаром, производя спирт и небольшое количество других соединений, известных как конгенеры, которые придают вкус виски. Также выделяется углекислый газ, и белье сильно пенится. Вращающиеся переключатели срезают головку, чтобы предотвратить ее переполнение. Примерно через 2 дня брожение стихает и брага содержит 6-8% спирта по объему.
4. Перегонные кубы
Каким-то таинственным образом форма перегонного куба до сих пор влияет на характер отдельного солодового виски, и каждая винокурня сохраняет свои перегонные кубы в неизменном виде на протяжении многих лет.
При перегонке перегонный куб нагревают чуть ниже точки кипения воды, спирт и другие соединения испаряются и проходят через горловину перегонного куба либо в конденсатор, либо в червячный змеевик — большой медный змеевик, погруженный в холодную проточную воду, где пар конденсируется в жидкость.
5. Перегонка
Брак перегоняется дважды — сначала в перегонном кубе, чтобы отделить спирт от воды, дрожжей и остатка, называемого потовым элем, твердые вещества которого также сохраняются для использования в кормах для животных.
Дистиллят из перегонного куба, известный как слабые вина и содержащий около 20% спирта по объему, затем направляется в спиртовой перегонный аппарат для второй перегонки. Более летучие соединения, которые перегоняются первыми — форшоты, и последние перегонки, называемые финтами, где испаряется больше маслянистых соединений, направляются на повторную перегонку при смешивании со слабыми винами в следующей партии.
В спиртоприемник собирается только чистая центральная часть, или сердцевина, которая содержит около 68% спирта по объему.
6. Спиртовой сейф
Все дистилляты проходят через спиртовой сейф, замки которого традиционно контролируются таможней и акцизами. Перегонщик использует весь свой многолетний опыт для тестирования и оценки различных дистиллятов, не имея возможности вступить в физический контакт со спиртом.
Недавно перегнанный, бесцветный, огненный спирт, доведенный до крепости для созревания, с содержанием спирта 63% по объему, разливается в дубовые бочки, которые, возможно, ранее содержали шотландский виски, бурбон или херес, и начинается процесс созревания.
ПРОИЗВОДСТВО ЗЕРНОВОГО ВИСКИ
1. Шотландский зерновой виски обычно производится из 10-20% соложеного ячменя, а затем других несоложеных злаков, таких как кукуруза или пшеница. Крахмал в несоложеных злаках высвобождается путем предварительной варки и превращается в ферментируемые сахара. Процессы затирания и ферментации аналогичны тем, которые используются для солодового виски.
2. Брак перегоняется в перегонном аппарате непрерывного действия или в аппарате Коффи, названном в честь его изобретателя Энеаса Коффи. Имеет две высокие колонки — выпрямитель и анализатор.Холодная промывка закачивается в верхнюю часть ректификатора и встречается с паром. Колонны фактически действуют как теплообменник.
Спирт охлаждается, конденсируется и вытекает в виде шотландского зернового спирта с содержанием спирта около 94% по объему.
3. Дистиллированный зерновой спирт имеет более легкий характер и аромат, чем большинство солодовых виски, и поэтому требует меньше времени для созревания. Основная часть выдержанного зернового виски используется для купажирования.
ПРОЦЕСС СОЗРЕВАНИЯ
В процессе созревания виски становится более гладким, приобретает аромат и приобретает свой золотистый цвет из бочки.Часть высших спиртов превращается в сложные эфиры и другие сложные соединения, которые слегка усиливают отличительные характеристики каждого виски.
По закону весь шотландский виски должен выдерживаться не менее 3 лет, но большинство односолодовых виски выдерживаются в бочках 8, 10, 12, 15 лет или дольше. Таможня и акциз позволяют ежегодно испарять из бочки не более 2% виски — доля ангелов. В отличие от вина, виски не созревает дальше в бутылке.
ИСКУССТВО Купажирования
В то время как характерные односолодовые виски, производимые отдельными винокурнями, становятся все более популярными, благодаря купажированию получается более 90% шотландского виски, которым пользуются во всем мире.
Отбирая пробы в бокалах тюльпановидной формы, блендер делает выбор из широкого вкуса — от многочисленных солодов Хайленда и Спейсайда до торфяных островных солодов с сильным вкусом и более мягких и легких солодов Лоуленд. Эти солода смешивают с зерновым виски — обычно 60-80% зернового виски и 20-40% солодового виски, а затем оставляют «жениться» в бочках перед розливом в бутылки в качестве одного из всемирно известных купажированных виски.
Смесь ряда солодовых виски без включения зернового виски известна как смешанный солод.
Способ производства шотландского виски развивался на протяжении нескольких столетий, но история шотландского виски включает в себя гораздо более широкое наследие; это Шотландия и ее люди.
Каковы основные виды шотландского виски?
Есть два вида шотландского виски — солодовый виски и зерновой виски. Солодовые виски подразделяются на четыре группы в соответствии с географическим расположением винокурен, на которых они производятся, следующим образом:
(1) Солодовые виски из долины , произведенные к югу от воображаемой линии, проведенной от Данди на востоке до Гринока.
на Западе.
(2) Highland Malt Whiskys , произведенные к северу от этой линии.
(3) Speyside Malt Whiskys , из долины реки Спей. Хотя эти виски происходят из области, обозначенной как Highland Malt Whiskies, концентрация винокурен и специфические климатические условия производят виски с узнаваемым характером и требуют отдельной классификации.
(4) Islay Malt Whiskys , с острова Айлей.
(5) Виски Кэмпбелтаун , с полуострова Кэмпбелтаун на западном побережье.
Каждая группа имеет свои четко определенные характеристики, начиная от более легких солодовых виски из долины и заканчивая дистиллированными на острове Айлей, которые обычно считаются самыми тяжелыми солодовыми виски.
Солодовые виски, вкус которых значительно различается в зависимости от винокурни, из которой они произведены, имеют более выраженный букет и вкус, чем зерновые виски. На производство зернового виски не так сильно влияют географические факторы, и его можно перегонять где угодно в Шотландии.
Что придает шотландскому виски характерный вкус и букет?
Это одна из загадок индустрии и секрет, который тщетно пытались раскрыть многие имитаторы шотландского виски. Было выдвинуто много теорий и объяснений, но общепринятого решения нет.
Сам процесс дистилляции является одним из факторов. Шотландский виски после дистилляции содержит не только этиловый спирт и воду, но и некоторые вторичные компоненты.Их точная природа до конца не изучена, но считается, что они включают некоторые эфирные масла из ячменного солода и другие злаки, а также вещества, полученные из торфа. Количество этих вторичных составляющих, удерживаемых в спирте, зависит от формы перегонного куба и способа его эксплуатации, а также от силы, с которой вытягивается спирт. Зерновой виски из-за процесса его изготовления содержит меньше вторичных компонентов, чем солодовый виски, и, соответственно, имеет более мягкий вкус и аромат.
Природные элементы воды, торфа и шотландского климата, несомненно, оказывают глубокое влияние на вкус шотландского виски.
Вода, вероятно, является наиболее важным фактором, и источник хорошей, мягкой воды имеет важное значение для винокурни. Торф, который используется в печи для сушки солода, также оказывает влияние, которое можно обнаружить в «торфяном» или дымном вкусе многих шотландских виски.
Шотландский климат чрезвычайно важен, особенно во время созревания виски.На этом этапе мягкий воздух проникает в бочки и воздействует на виски, удаляя более жесткие составляющие и получая мягкий виски.
Почему виски, произведенные на разных винокурнях, различаются по вкусу?
Это снова вопрос, на который очень трудно ответить с уверенностью. Большинство людей согласятся с тем, что используемая вода является решающим фактором. Известно, что соседние винокурни, которые берут воду из разных источников, производят виски, которые совершенно не похожи по вкусу.
Размер и форма перегонных кубов также важны, как и навыки и опыт людей, которые ими управляют. Цель винокурни — производить виски, вкус и характер которого остаются неизменными всегда и при любых обстоятельствах.
Это настоящее искусство дистилляции, приобретаемое только спустя много лет и часто передающееся из поколения в поколение.
Сколько существует ликероводочных заводов?
В Шотландии около 100 заводов по производству солода и зерновых или патентованных дистилляторов; но количество работающих может варьироваться от года к году.
Может ли шотландский виски производиться только в Шотландии?
Да. Многие другие продукты, которые первоначально производились только в определенной местности, утратили свое географическое значение и теперь могут производиться где угодно. Однако слово «скотч» применительно к виски сохранило свое географическое значение. Это широко признается в законодательстве во всем мире. Таким образом, виски может быть назван шотландским только в том случае, если он был полностью дистиллирован и выдержан в Шотландии не менее 3 лет.
Если бы вы могли точно воспроизвести винокурню шотландского виски, скажем, в Бразилии или Испании, смогли бы вы производить шотландский виски?
Нет.
По причине, указанной в предыдущем ответе, виски может называться шотландским только в том случае, если он дистиллирован и выдержан в Шотландии. Виски, произведенный в Бразилии, называется «бразильский виски», а в Испании — «испанский виски». Были предприняты попытки скопировать уникальный вкус шотландского виски во многих частях мира, но безуспешно.
Узнайте больше о процессе изготовления виски, присоединившись к одной из наших виртуальных дегустаций виски.Запишитесь на групповую дегустацию или забронируйте место на одной из наших ежемесячных дегустаций здесь.
Процесс производства виски — онлайн-заметки по биологии
2 октября 2020 г. Гаураб Карки Биотехнология 0
Процесс производства виски Виски :- Дистиллированный алкогольный напиток, полученный путем ферментации зерна с последующей дистилляцией и выдержкой в бочке из белого дуба в течение 3-4 лет.
- В основном используется ячмень, но также используются и другие злаки, такие как кукуруза, пшеница, овес и рожь.

- Виски может быть солодовым или несолодовым.
- Концентрация этанола в виски не менее 40%.
- Виски обычно окрашивают добавлением карамели (жженого сахара).
- Производство виски впервые началось в Шотландии.
- Но некоторые считают, что это началось с арабов и греков.
- Производство виски должно было быть начато ирландцами 1000 лет назад.
- Но письменные источники предполагают, что это было после 1494 года.
- Микробиология – Улучшенные штаммы Saccharomyces Cerevisiae .
- Биосинтез:
- Глюкоза —> пируват —> ацетальдегид —> этанол
- Различные шаги, участвующие в виски.
- Основными субстратами, используемыми для производства виски, являются вода и зерновые.
- Вода не должна содержать опасных материалов, пестицидов, токсичных химикатов и тяжелых металлов.
- Но он должен иметь высокое значение DO.
- Вода, содержащая известь, считается подходящей для производства виски.

- Основные ингредиенты для виски включают ячмень, овес, лучи, солод и т. д., но они не должны содержать грибковую инфекцию.
- Помимо этого субстрата, для производства виски также необходимы карамельная смесь (жженый сахар + другие).
- В зависимости от используемого субстрата виски бывает:
- Натуральный виски: Без добавления ингредиентов i.е. несмешанный
- Купажированный виски: с добавлением различных ингредиентов и шерри (вино)
- Ячмень —> соложеный, приготовленный при 100 o C в течение 3 часов/150 o C в течение 1 часа 9017 > молотый без соложения —-> приготовленный ta 100 o C в течение 3 часов/150 o C в течение 1 часа
- Варка разжижает крахмал и разрушает целлюлозную оболочку зерен.
Этап II:
Соложение- Соложение необходимо для активности ферментов.
- В шотландском виски нагрев ячменя для прорастания обеспечивается горячим воздухом, полученным при сжигании торфа.

- Торф представляет собой мягкое богатое углеродом вещество, образующееся при разложении растительных остатков в воде.
- Придает характерный дымный вкус шотландскому виски.
- Но в других странах горячий воздух производится при сжигании угля.
Шаг III:
Затирание- Ячменный солод измельчают и смешивают со злаками, после чего подвергают контролируемому нагреванию при общей температуре 40-85 o C в течение нескольких дней.
- При нагревании альфа-амилаза превращается в бета-амилазу.
- После затирания фильтруют для получения сусла.
- Оптимизирован для общего содержания сахара (TSS) = 20-30%.
Этап IV:
Ферментация- Затор/сусло (TSS=20-30%) —> pH отрегулирован (3,5-4,5) —-> закрытый ферментер (чаще всего используется)
- Затор/сусло (TSS=20-30%) —> pH отрегулирован ( 3,5-4,5) —> ферментер с открытым резервуаром (требуется больше времени, больше вероятность загрязнения, больше вероятность потери этанола.

Стадия V:
Дистилляция- Теперь этанол выпаривают при 78-80 o C.
- В Шотландии перегонку проводят на заводе по производству меди или нержавеющей стали.
- Перегонку проводят для получения 95% этанола.
- Этанол не должен содержать конгенеров.
- Конгенеры — это дополнительные вещества, которые производят неприятные запахи, такие как альдегиды, кетоны и другие летучие вещества.
- Это преодолевается производством высокопроцентного или концентрированного этанола.
- Производится крепкое/высокое вино.
Этап VI:
Созревание/ старение- Высокое Вино разбавляют водой до получения раствора крепостью 50-65%.
- В Шотландии разбавленный этанол хранится в бочке из белого дуба, горловина бочки запечатана и хранится в прохладном и влажном состоянии.
- В то время как в американском виски старение происходит в теплых и сухих условиях.

- Во время выдержки родственные соединения, сложные эфиры, сахара и спирты реагируют вместе, образуя особый тип аромата.
- Старение проводится минимум 3-4 года и максимум 10-15 лет.
Этап VII:
Смешивание- При купажировании к выдержанному виски смешивается соответствующая пропорция различного виски из предыдущей партии.
- В то же время для развития вкуса смешивается соответствующая пропорция портвейна из хереса и других ингредиентов.
- Наконец, добавляется карамельная смесь в соответствующем количестве для получения подходящего цвета.
- Наконец, это проверяется мастер-блендером.
Процесс производства виски
Технология, позволяющая производить больше виски быстрее
Используя свои тщательно охраняемые торговые секреты, одно маленькое предприятие внедряет новые методы в мир виски, чтобы удовлетворить растущий спрос на спиртные напитки.
Используя более современные технологии, чем те, которые используются в традиционном процессе производства виски, компания Cleveland Whiskey из Кливленда, штат Огайо, усовершенствовала запатентованный научный метод, пояснил генеральный директор и основатель компании Том Ликс.

«Мы технологическая компания. Мы не крафтовый дистиллятор, мы не микродистиллятор. Мы действительно используем технологии, искусство и науку о созревании виски и его выдержке», — сказал Ликс в интервью CNBC.
Читать далее Взгляд на супермаркет будущего
Компания использует выдержку под давлением, которая сокращает процесс выдержки за счет сильного давления в емкостях из нержавеющей стали для выталкивания молодых спиртов из дерева и из дерева, что придает виски его вкус. — сказал Ликс.
Однако потребовалось много проб и ошибок, чтобы усовершенствовать его методы экономии времени.
«Я годами взрывала стеклянные банки в подвале, — вспоминает Ликс.
Но, по словам Ликса, благодаря его экспериментам, его нынешний процесс занимает около недели от начала производства до розлива и отгрузки, по сравнению с годами, которые требуются при использовании традиционных методов.
Спиртные напитки, дистиллированные Cleveland Whiskey, малым предприятием, которое использует технологию выдержки под давлением для производства своих партий за долю времени, которое требуется производителям дистилляторов, использующим традиционные методы.

Джаррет Беллини | CNBC
Узнать большеПолучить номер: приложения для бронирования отелей в последнюю минуту
И, используя резервуары вместо бочек, Cleveland Whisky не теряет так называемую «долю ангелов», виски теряется из-за испарения, сказал Ликс.
Использование традиционных методов производства виски, по словам Ликса, может привести к потере от 3 до 6 процентов объема виски в год.
Метод производства бурбона Lix использует лазейку в традиционном определении бурбона, которая не диктует, как долго спирт должен выдерживаться, сказал Ликс.И у него есть своя доля критики.
«Конечно, индустрия считает нас еретиками. Они считают то, что мы делаем, святотатством, но виски не хватает. Все больше людей пьют виски по всему миру, и вы не можете увеличить производство, как кукурузные хлопья или компьютерные детали, — сказал Ликс.
В то время как эксперты по виски надеются успокоить опасения по поводу нехватки виски, существует нехватка древесины, используемой для изготовления бочек, в которых производится виски, согласно The Wall Street Journal .

Эта технология может сделать производство виски более доступным и устойчивым
Великолепный виски всегда был игрой ожидания. Благодаря новым технологиям это может измениться.
Традиционно процесс выдержки виски включает выдержку чистого спирта в дубовых бочках разного размера и степени обугливания не менее двух лет, в зависимости от спирта. По мере созревания спирт извлекает из древесины такие соединения, как лигнины и дубильные вещества, что способствует развитию аромата, цвета и вкуса.
Это требует терпения. Дистиллятор не может годами зарабатывать деньги на своем виски. Им также нужен склеп для хранения бочек из-под виски. Эти инвестиции требуют стабильного капитала задолго до того, как будет продана единственная бутылка.
Новая волна производителей виски считает, что есть и другой путь. Стью Аарон, соучредитель Bespoken Spirits, говорит, что метод созревания его компании направлен на точность, контроль, скорость и устойчивость.
По словам Аарона, его «микроставки» приобретают желаемые ароматы, цвета и вкусовые характеристики за дни, а не десятилетия, и используют на 97% меньше древесины, чем традиционные методы созревания.«Из-за того, что каждый кусок дерева такой маленький, он дает нам именно то, что мы хотим», — говорит Аарон. «В нем есть элементы, которые нам нужны, а не элементы, которые нам не нужны».
Bespoken Spirits использует «микростаки» для создания ароматов, цветов и вкусовых профилей за несколько дней, а не десятилетий.«Количество площадей, бочек и первоначальных инвестиций, необходимых для создания бизнеса, просто непомерно велико для многих людей», — говорит Аарон.«Устранив все эти препятствия, мы действительно чувствуем, что открываем [и] разрушаем отрасль к лучшему».
Подпишитесь на рассылку Wine Enthusiast Получайте последние новости, обзоры, рецепты и снаряжение на свой почтовый ящик.Спасибо! Мы получили ваш адрес электронной почты, и вскоре вы начнете получать эксклюзивные предложения и новости от Wine Enthusiast.
Политика конфиденциальности
Эрик Зандона, директор по информации о спиртных напитках Американского института дистилляции, торговой группы, считает, что современные методы созревания могут сделать индустрию спиртных напитков более инклюзивной и разнообразной.
«Процесс в целом потенциально может открыть рынок для новой группы брендов», — говорит он.
Хотя эти методы требуют меньше древесины и меньше ресурсов, Зандона говорит, что было бы ошибкой изображать традиционную выдержку в бочках неэффективной или неустойчивой. Многие бочки экспортируются и повторно используются поколениями.
«Их продают в Шотландию, в Мексику, на Тайвань, — говорит он. — Они разъезжают по всему миру, чтобы повторно использоваться десятилетиями».
«Традиционалисты не совсем наши поклонники.” — Том Ликс, Кливленд Виски
Колин Блейк, директор по обучению спиртным напиткам в Университете самогона в Кентукки, соглашается.
«Срок службы бочки может достигать 100 лет, если с ней правильно обращаться», — говорит Блейк.Диверсификация процессов выдержки виски также может диверсифицировать рынок.
«Все виски в мире, за очень и очень немногими исключениями, производятся в дубовых бочках, а это означает, что вкус большинства из них скорее похож, чем нет», — говорит Том Ликс, основатель и генеральный директор Cleveland Whiskey.По его словам, повсеместное распространение дубовых бочек связано с их пригодностью для хранения и транспортировки. «Большинство деревьев там, если бы вы построили из них бочку и наполнили ее жидкостью, они бы протекали, как решето».
Класс в Университете самогона / Предоставлено Университетом самогонаАльтернативный метод созревания Ликс — это не только скорость, но и контроль. В его технологии применяется изменение давления в резервуаре из нержавеющей стали. Это заставляет дух входить и выходить из пористой структуры древесины, которая была обрезана до определенного размера и формы и контролируется на предмет влажности.
Компания может использовать древесину помимо дуба, такую как яблоко, гикори и черная вишня, чтобы придать спирту свой вкусовой профиль. Кроме того, он использует гораздо меньшее количество древесины в целом.«Процесс в целом потенциально может открыть рынок для новой группы брендов». — Эрик Зандона, Американский институт дистилляции
Такие методы были встречены со скептицизмом в некоторых сегментах отрасли. И Аарон, и Ликс говорят, что столкнулись с негативным отношением.
«Традиционалисты не совсем наши поклонники», — говорит Ликс. «Многие из них думают, что мы еретики, а то, что мы делаем, — святотатство».
Но поскольку мировой рынок спиртных напитков продолжает расти, он считает, что есть место как для традиционных, так и для инновационных продуктов.
Дистилляция 101: как на самом деле производится виски
Если вы не жили без Интернета, вы наверняка знаете, что Сезон «Звездных войн» не за горами.
Если вам посчастливилось жить в Манчестере, Англия, взгляните на точную копию кантины космопорта Чалмуна, питейного зала, в котором запрещено присутствие дроидов, расположенного в пиратском городе Мос-Эйсли на бесплодной планете Татуин. В фильме по потолку проходит стайка медных труб, а по стене — еще больше труб. Поскольку Татуин — засушливая планета, мне кажется, самым популярным возлиянием там был дистиллированный спирт: они могли бросить любое старое сладкое, крахмалистое вещество в котел с водой и дрожжами для брожения, а затем дистилляции.Дистилляция распространилась бы по вселенной Звездных войн так же, как она распространилась по континентам на Земле, по причинам здоровья, гигиены или чистого удовольствия. (Я предполагаю, что все три были бы необходимы в таком месте, как Звезда Смерти.) На Земле мы можем точно определить появление дистилляции где-то между 1 и 3 годами нашей эры, но никто не может быть в этом уверен. Но что такое дистилляция?
Что такое дистилляция?
Дистилляция — это процесс, при котором жидкость нагревается до образования пара, а затем снова конденсируется в жидкость.
Вся идея навеяна природой: вода в лужах превращается в невидимый пар после дня на жарком солнце. Прохладный вечер обращает процесс вспять, и на травинках образуются капли воды. «Может ли нагревание жидкости огнем сделать то же самое?» — спрашивали наши предки. «Может ли что-то холодное, если подержать над теплым паром, снова сделать его жидким?» Рождение дистилляции скрывается в этих вопросах. Добавьте немного приятно пахнущих трав и сделайте духи из сконденсировавшихся паров. Возьмите немного перебродившей жидкости и сделайте спирт — еще лучше.Хотя мы, возможно, так никогда и не узнаем, кто именно первым открыл дистилляцию — ученые гадают об этом уже как минимум столетие — мы знаем, что алхимическая практика древняя. Аристотель, по крайней мере, объяснил первую предпосылку дистилляции, испарение, в своем Meteorologica , где он писал, что морская вода может быть очищена путем испарения.
Что касается конденсации, моя любимая теория вращается вокруг дистилляции, происходящей на кухнях примерно с первого по третий век нашей эры.
Другими словами, женщины, вполне возможно, были первыми алхимиками. Исследователь виски Фред Минник в своей книге « Женщины-виски: нерассказанная история о том, как женщины спасли бурбон, скотч и ирландский виски » предполагает, что алхимик Мария Хебреа, вероятно, изготовила первый дистиллятор, соединив два полых сосуда трубкой. Жидкость нагревалась в первом сосуде для создания ароматических паров в круглом сосуде, охлаждалась, а затем отводилась по трубке во второй сосуд или приемник.Что удивительно, так это то, что эта базовая конструкция — выпуклое дно с рукавом, выходящим сверху для сбора паров и последующего их отвода во второй сосуд — до сих пор широко используется.Эти перегонные кубы вместе с другим типом перегонных аппаратов, называемым колонным или непрерывным перегонным аппаратом (а иногда даже их комбинацией), составляют основу винокуренных заводов по всему миру. Без них у вас есть только пиво.
Винокурня Suntory Liquors в Хакусю, Япония.
Фото: Казухиро Ноги/AFP/Getty ImagesПерегонные кубы: учебник для начинающих
Большинство виски, производимых в перегонных кубах, подвергается либо двойной, либо тройной дистилляции.Каждый раз, когда виски нагревают, конденсируют и собирают, мы называем это перегонкой. Сделайте это дважды и назовите это двойной дистилляцией. Сделайте это три раза… вы поняли идею. Первая дистилляция отделяет спирт, а также другие вещества с более низкой температурой кипения в сброженной жидкости, находящиеся на дне так называемого браги (на этом этапе ферментированная жидкость на самом деле называется «брагом»). Спирт испаряется. при 173 ° F, поэтому собранная жидкость также будет более крепкой.Содержимое будет пениться и пузыриться, вытягивая из жидкости всевозможные молекулы и пары. Полученный дистиллят называется «слабым вином», его отводят и снова перегоняют в «спиртовом перегонном кубе», чтобы увеличить крепость алкоголя, а также усилить вкус.
Вообще говоря (хотя и не всегда), чем больше раз дистиллируется спирт, тем легче и чище конечный продукт.
Тем не менее, старение дерева может перевесить легкость духа. По этой причине мне нравится молодой односолодовый шотландский виски: в нем много ароматических элементов, рожденных как в результате брожения, так и в результате дистилляции, без приглушенных древесных нот.Некоторые из этих нот после дистилляции — яблоки, груши, лимон и банан. Вы услышите, как любители виски называют такие ноты «эфирами», которые представляют собой класс часто ароматных органических соединений.Форма, размер и материал горшка по-прежнему влияют на вкус виски. Перегонные кубы Glenmorangie достигают 26 футов в высоту, в то время как перегонные кубы Macallan довольно приземистые. Поскольку различные элементы в жидкости испаряются (превращаются в газ) при разных температурах, например, спирт (173°F) и вода (212°F), дистилляторы могут настраивать температуру и время дистилляции, чтобы влиять на то, что называется ABV (алкоголь по объему). .Размер перегонного куба также влияет на то, какие ароматические молекулы улетучиваются и составляют его и лебединую шею перегонного куба.
Самые легкие, гибкие сложные эфиры вплетаются в 26-футовые лебединые шеи в Гленморанги; некоторые из более тяжелых молекулярных соединений могут пробиться через шею Macallan.Дистилляторы контролируют дистиллят, выходящий из перегонного куба, собирая наиболее ароматную жидкость, называемую «сердцем». Другие части дистиллята, называемые «головами» и «хвостами», относятся соответственно к первому и последнему моменту дистиллята, выходящего из перегонного куба.Их повторно перегоняют или выбрасывают, так как они содержат нежелательные молекулярные соединения, из которых не получается вкусный виски. Где происходят эти «разрезы», зависит в основном от вкуса дистиллятора и используемого дистиллятора.
Перегонные кубы изготовлены из меди, материала, который взаимодействует с молекулами для улучшения профиля дистиллята, особенно с соединениями серы, образующимися при метаболизме дрожжей во время ферментации.
В целом, перегонные кубы производят более крепкие дистилляты и часто сохраняют больше аромата сырых ингредиентов, чем другие типы перегонных аппаратов, о которых я расскажу через минуту.
Они более просты и неуклюжи из двух популярных типов перегонных аппаратов — их нужно заряжать (наполнять), опорожнять и очищать между партиями. Очень немногие винокурни используют открытое пламя для нагрева перегонных кубов, остальные используют паровые рубашки или внутренние змеевики.Непрерывный кадр
Большая часть любимого вами виски перегоняется в перегонных кубах непрерывного действия. Вы могли видеть, что его называют «кофейным перегонным аппаратом», названным в честь джентльмена Энеаса Коффи, который создал и запатентовал перегонный куб в 1831 году.Как и перегонные кубы, они могут различаться по размеру и материалу. Я видел, как некоторые достигают высоты в пару этажей.
Колонные перегонные аппараты служат той же цели, что и тигельные перегонные кубы: коагулировать различные ароматические пары, имеющие разные точки кипения, из браги, а затем снова конденсировать их. Вот как они работают: пар проходит через нижнюю часть колонны, чтобы встретиться с брагой, которая выливается сверху.
Перфорированные пластины ложатся ровно по длине колонны и захватывают шелуху, семена и другие остатки зерна (если они есть) при падении крахмалистой жидкости.Пар внизу очень горячий и становится холоднее по мере подъема, испаряя спирты и ароматизаторы, встречаясь с падающей водой. Смывка, в которой удалены спирты, падает на дно перегонного куба и создает больше пара. Поскольку спирт улетучивается при более низкой температуре, более низкие температуры вверху, где конденсируется ароматический спирт, будут содержать больше спирта, чем воды.Благодаря своим размерам, конструкции и эффективности дистилляторы непрерывного действия могут работать круглосуточно и без выходных, производя огромное количество дистиллята.Вы услышите, что этот тип дистилляции называется «фракционной дистилляцией», которая относится к различным фракциям (соединениям), которые улавливаются в разных точках на днище колонны перегонного куба. Самый простой способ изобразить внутреннюю структуру перегонного куба — представить множество перегонных кубов, соединенных вместе, один над другим.
Чем больше этажей в колонне, тем чище — или «ректификованнее» — будет дистиллят.Что касается сумасшедшего лабиринта трубок и форм, которые располагались за барной стойкой в Мос-Эйсли, я не смог определить, является ли это просто автоматом для напитков или на самом деле каким-то аппаратом для дистилляции.Действительно, по потолку проходят трубки, которые указывают на транспортировку жидкости, однако перфорированные отверстия снаружи подвесных металлических контейнеров не содержат ничего в жидком состоянии. Всем поклонникам «Звездных войн» предлагается присылать свои лучшие предположения на @heathermgreene — да пребудет с вами напиток.
Процесс дистилляции виски » Сколько раз это делается
Одной из ключевых частей процесса производства виски является перегонка, когда спирт, образующийся во время ферментации, удаляется из браги, чтобы сформировать концентрированную жидкость, которая затем созревает в виски.
Скотч перегоняют дважды и в некоторых местах трижды , хотя это чаще делается в Ирландии.
Брага от брожения разливается в перегонные кубы , нагреваемые паром . Это можно сделать двумя способами: в перегонном кубе или в перегонном кубе .
В котелке
Кастрюля действует как большой нагреваемый чайник . Спирт кипит при более низкой температуре, чем вода, поэтому испарится первым.Когда перегонный куб нагревается, спирт испаряется и отделяется в другой контейнер, называемый конденсатором, через лебединую шейку перегонного куба, где постоянно текущая холодная вода превращает пар обратно в жидкость.
В перегонном кубеБрак стекает по ряду тарелок, при этом пар поднимается вверх в противоположном направлении. Пар нагревает алкоголь, и он испаряется.
Традиционно перегонные кубы нагреваются прямым пламенем дров, угля или газа.В наши дни это, скорее всего, будет осуществляться с помощью пара, который подается в змеевики в основании дистиллятора.

Первая перегонкаВ ходе этой первой перегонки, продолжающейся около 6 часов, спирт и некоторое количество воды отделяются от твердых и жидких веществ браги. Результат называется слабыми винами, крепость которых составляет около 21-30%.
Эти слабые вина должны быть перегнаны снова, так как в конечном продукте все еще присутствуют некоторые соединения, которые нежелательны.
Вторая перегонка
Вторая перегонка дает еще более концентрированную жидкость по мере удаления большего количества воды. Вспенивания также нет, так как в жидкости нет твердых частиц.
Дистиллятор должен знать, когда прекратить дистилляцию, так как различные вкусовые соединения кипят при разных уровнях.
Крепость жидкости, которая выходит после второй перегонки , составляет около 70%, , причем некоторые винокурни, такие как Auchentoshan и Hazelburn, перегоняют в третий раз.
Создание разрезаЧтобы оценить, можно ли разрезать жидкость или нет, дистиллятор должен посмотреть на прогон полученной жидкости. Делается это через Spirit сейф, небольшой металлический ящик, где можно посмотреть дистиллят.
Первыми в Сейфе Духа прибывают » головы » или форшоты. Это соединения с низкой температурой кипения, такие как метанол, ацетальдегид и некоторые этиловые эфиры .Это элементы, которые необходимо удалить по разным причинам, например, из-за того, что они вредны для здоровья или неприятны на вкус. Они перемещаются в другой контейнер под названием и приемник финтов .
Далее, чтобы пройти через Сейф Духа, находятся сердец стирки .
Это та часть, которую винокурня хочет сохранить, поскольку она будет использоваться для создания нового духа, который затем созревает.
Дистиллятор может манипулировать маршрутом этого Духа и направлять его в промежуточный приемник Духа.
После этого идут хвосты Духа , которые похожи на головы, т.к. они нежелательны. Опять же, дистиллятор способен перенаправить их путь и переместить в отдельный от сердец контейнер.Дистиллятор должен знать когда разрезать спирт , или другими словами когда менять скорость бегущего спирта и когда начинать разделять каждый отдельный элемент жидкости. Вот что значит сделать разрез.
Что дальше?
Этот концентрированный спирт затем хранится в приемном резервуаре перед розливом в бочки и оставляется на многолетнее созревание на складах.
Кстати, если вы истинный ценитель шотландского виски: Flaviar предлагает подписные коробки на шотландскую тематику, в том числе элитные и редкие бренды шотландского виски! А знаете ли вы, что скотч не обязательно должен быть дорогим? Просмотрите нашу подборку лучших виски до 100 долларов!
Процесс производства шотландского виски
Первым этапом производства шотландского виски является зерно.
Ячмень и другие злаки оставляют в теплой и влажной среде, чтобы они начали прорастать, превращая крахмал, хранящийся в зерне, в сахара. Как только сахара преобразуются, но до того, как зерно успеет использовать их для роста, процесс останавливают нагреванием. Этот метод, известный как соложение, оставляет сахаристую кашу, которую измельчают до мелкой крупы, а для ее ферментации добавляют воду и дрожжи.Результат ферментации — в основном пиво — перегоняется с получением дистиллята прозрачного цвета, непригодного для питья и содержащего несколько сотен сложных органических соединений.Затем вода снова добавляется, и смесь хранится для созревания в естественно проницаемых дубовых бочках из бывших в употреблении.
Бочки, в которых ранее хранился виски из бурбона или теннесси, херес или, возможно, портвейн, имеют сложную полупроницаемую мембрану, через которую могут проходить газы. Там множество различных органических химических веществ взаимодействуют с дистиллированным спиртом и друг с другом в процессе созревания.
Со временем жидкость постепенно испарится, а крепость виски изменится.Химический состав дистиллята не совсем понятен, поскольку он вступает в реакцию с подержанной древесиной и с холодным, влажным шотландским воздухом, который медленно проходит через мембрану.
В конце как минимум 3-летнего созревания различные процессы отделки и (дополнительно) смешивания завершают цвет и вкус перед розливом в бутылки, который должен быть завершен в Шотландии, чтобы конечный продукт мог квалифицироваться как скотч, хотя некоторые страны покупают виски оптом перед розливом в бутылки и отправляют его за границу, чтобы разливать по бутылкам или смешивать самостоятельно.
Виски значительно улучшается за время пребывания в бочке. Вот почему официальный возраст виски определяется временем, которое он провел в бочке, и будет самым коротким периодом созревания в бочке для любого спирта, разбавленного в бутылке.
В отличие от вина, виски не меняет характер в бутылке. Кроме того, в отличие от вина, оно существенно не меняется из года в год.Но это существенно отличается от неподвижного. Местные факторы, связанные с процедурой, используемой перед дистилляцией, типами используемых бочек, периодом созревания, формой медного перегонного куба (в случае солодового виски) и даже источником воды, могут в конечном итоге оказывать заметное влияние на вкус и характер конечного продукта.
.
- Различные шаги, участвующие в виски.
- Глюкоза —> пируват —> ацетальдегид —> этанол



Затем смесь переливают в бочки, в которых она проводит несколько недель перед бутилированием. Так делают дешевый виски.









По словам Аарона, его «микроставки» приобретают желаемые ароматы, цвета и вкусовые характеристики за дни, а не десятилетия, и используют на 97% меньше древесины, чем традиционные методы созревания.
Компания может использовать древесину помимо дуба, такую как яблоко, гикори и черная вишня, чтобы придать спирту свой вкусовой профиль. Кроме того, он использует гораздо меньшее количество древесины в целом.
Если вам посчастливилось жить в Манчестере, Англия, взгляните на точную копию кантины космопорта Чалмуна, питейного зала, в котором запрещено присутствие дроидов, расположенного в пиратском городе Мос-Эйсли на бесплодной планете Татуин. В фильме по потолку проходит стайка медных труб, а по стене — еще больше труб. Поскольку Татуин — засушливая планета, мне кажется, самым популярным возлиянием там был дистиллированный спирт: они могли бросить любое старое сладкое, крахмалистое вещество в котел с водой и дрожжами для брожения, а затем дистилляции.
Вся идея навеяна природой: вода в лужах превращается в невидимый пар после дня на жарком солнце. Прохладный вечер обращает процесс вспять, и на травинках образуются капли воды. «Может ли нагревание жидкости огнем сделать то же самое?» — спрашивали наши предки. «Может ли что-то холодное, если подержать над теплым паром, снова сделать его жидким?» Рождение дистилляции скрывается в этих вопросах. Добавьте немного приятно пахнущих трав и сделайте духи из сконденсировавшихся паров. Возьмите немного перебродившей жидкости и сделайте спирт — еще лучше.
Другими словами, женщины, вполне возможно, были первыми алхимиками. Исследователь виски Фред Минник в своей книге « Женщины-виски: нерассказанная история о том, как женщины спасли бурбон, скотч и ирландский виски » предполагает, что алхимик Мария Хебреа, вероятно, изготовила первый дистиллятор, соединив два полых сосуда трубкой. Жидкость нагревалась в первом сосуде для создания ароматических паров в круглом сосуде, охлаждалась, а затем отводилась по трубке во второй сосуд или приемник.
Фото: Казухиро Ноги/AFP/Getty Images
Самые легкие, гибкие сложные эфиры вплетаются в 26-футовые лебединые шеи в Гленморанги; некоторые из более тяжелых молекулярных соединений могут пробиться через шею Macallan.
Они более просты и неуклюжи из двух популярных типов перегонных аппаратов — их нужно заряжать (наполнять), опорожнять и очищать между партиями. Очень немногие винокурни используют открытое пламя для нагрева перегонных кубов, остальные используют паровые рубашки или внутренние змеевики.
Перфорированные пластины ложатся ровно по длине колонны и захватывают шелуху, семена и другие остатки зерна (если они есть) при падении крахмалистой жидкости.Пар внизу очень горячий и становится холоднее по мере подъема, испаряя спирты и ароматизаторы, встречаясь с падающей водой. Смывка, в которой удалены спирты, падает на дно перегонного куба и создает больше пара. Поскольку спирт улетучивается при более низкой температуре, более низкие температуры вверху, где конденсируется ароматический спирт, будут содержать больше спирта, чем воды.
Чем больше этажей в колонне, тем чище — или «ректификованнее» — будет дистиллят.

Это та часть, которую винокурня хочет сохранить, поскольку она будет использоваться для создания нового духа, который затем созревает.
Ячмень и другие злаки оставляют в теплой и влажной среде, чтобы они начали прорастать, превращая крахмал, хранящийся в зерне, в сахара. Как только сахара преобразуются, но до того, как зерно успеет использовать их для роста, процесс останавливают нагреванием. Этот метод, известный как соложение, оставляет сахаристую кашу, которую измельчают до мелкой крупы, а для ее ферментации добавляют воду и дрожжи.
Со временем жидкость постепенно испарится, а крепость виски изменится.
В отличие от вина, виски не меняет характер в бутылке. Кроме того, в отличие от вина, оно существенно не меняется из года в год.